本网站已支持IPv6网络 最高人民检察院 | 正义网 | 网站无障碍
当前位置:首页>>统计总结>>财政信息
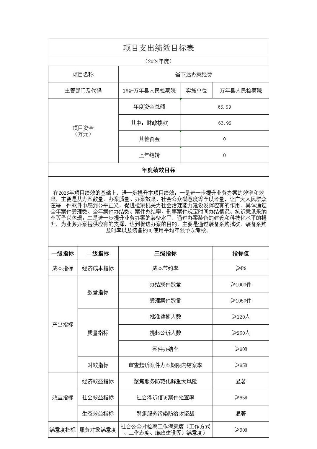
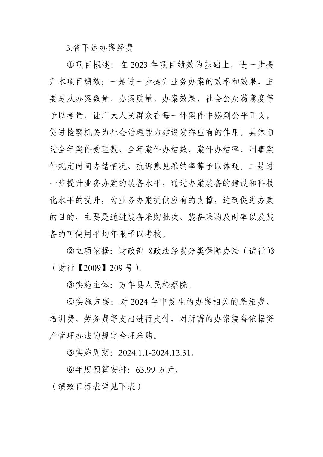
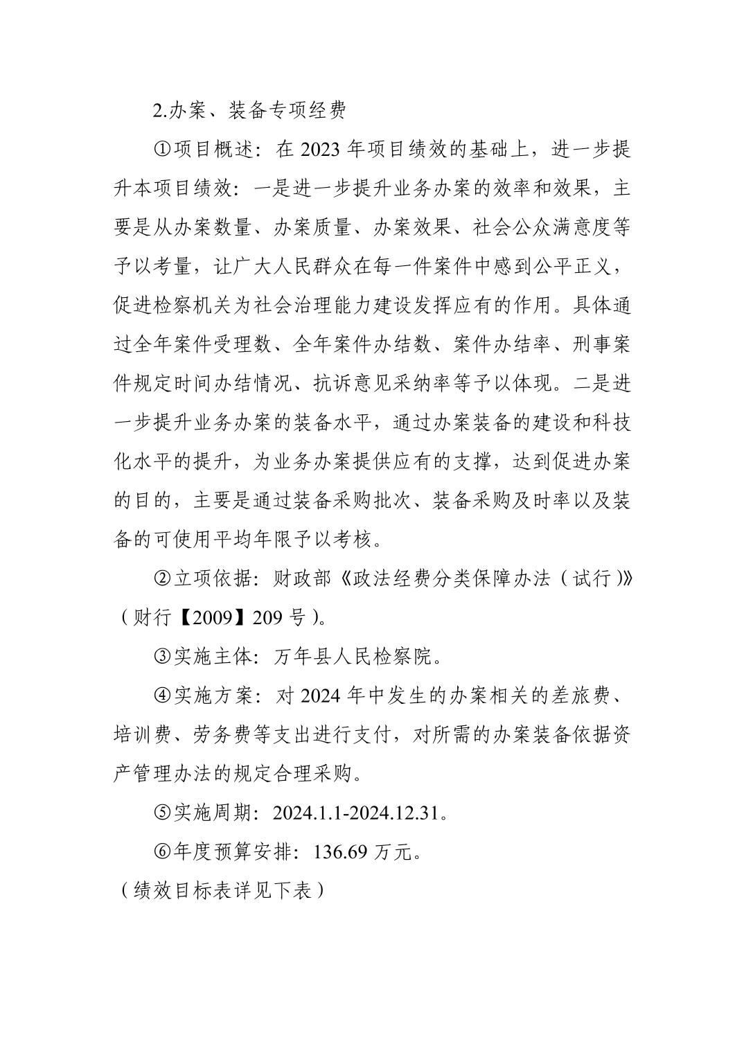
上饶市万年县人民检察院2024年部门预算公开表
时间:2024-02-23  作者:  新闻来源:  【字号: | |


检察长 方金枝
检察长 方金枝
  检察长致辞  
欢迎您光临江西省万年县人民检察院网站!万年县是世界稻作文化发源地、中国贡米之乡,地处江西省东北部、鄱阳湖东南岸。江西省万年县人民检察院在这里依法履行着法律监督职能,保证国家法律的统一、正确实施。我们将按照“公开检务,展示形象,宣传法治,弘扬正气,畅通渠道,接受监督”的定位,保障网站信息量,培育特色栏目,扩大覆盖面,提升网站内容的可读性和吸引力,充分发挥其宣传窗口和桥梁纽带作用,使之成为深化检务公开、接受社会监督的便捷平台,成为人民群众表达诉求和心声的重要渠道。
  公示公告  
·喜报!我院干警夏彩云荣获“江西省三八红旗手”称号
·2025年第四季度万年县人民检察院记录报告过问或干预、插手检察办案等重大情况公示
·2025年第三季度万年县人民检察院记录报告过问或干预、插手检察办案等重大情况公示
·2025年第二季度万年县人民检察院记录报告过问或干预、插手检察办案等重大情况公示
·江西省人民检察院2025年度考试录用公务员拟录用人员公示
·江西省人民检察院检务保障中心2025年公开招聘面试公告
·万年县人民检察院关于公开听证会的公告
·江西省人民检察院拟聘用书记员公示
·2025年第一季度万年县人民检察院记录报告过问干预、插手检察办案等重大情况公示
·江西省人民检察院2023年公开遴选公务员拟遴选人员公示(第二批)
·省考来了!万年检察机关招2人!
·江西省检察机关2024年度公开招聘聘用制书记员笔试成绩查询公告
·万年县人民检察院关于公开听证的公告
·万年县人民检察院关于公开听证会的公告
·万年县人民检察院关于公开听证会的公告
·万年县人民检察院关于公开听证会的公告
·万年县人民检察院关于公开听证会的公告
·万年县人民检察院关于公开听证会的公告
·万年县人民检察院关于公开听证会的公告
·万年县人民检察院关于公开听证会的公告

您的位置: 首页>>统计总结>>财政信息

上饶市万年县人民检察院2024年部门预算公开表

时间:2024-02-23  作者: 


                         版权所有:江西省万年县人民检察院          电话:0793-3610765

                            地址:江西省上饶市万年县陈营镇万景东路南  邮编:335500

                            本网网页设计、图标、内容未经协议授权禁止转载、摘编或建立镜像,禁止作为任何商业用途的使用。

                                  京ICP备10217144号-1  技术支持:正义网